Büyük Selçuklu Devleti'nin dönemini ve kuruluşunu ekranlara taşıyan ve geniş takipçi kitleleri tarafından izlenen Uyanış Büyük Selçuklu dizisi gündemde düşmüyor. Yeni bölümü ile bu akşam ekranlara gelen Uyanış Büyük Selçuklu dizisinde bu akşam Kirman Selçukluları detayı dikkat çekti. Peki, Kirman Selçukluları kimdir? İşte ayrıntılar...
Uyanış Büyük Selçuklu dizisinde de adı geçen Kirman Selçukluları kimdir? Kirman Selçuklularının kurucusu kimdir? İşte detaylar...
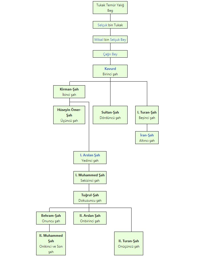
Kirman Selçukluları kimdir?
Kirman Selçukluları, (1092-1187) Çağrı Bey'in oğlu Kavurt , Selçukluların Kirman kolunun başı idi. İran'ın güney kısmında yer alan Kirman'dan başka Fars, Hürmüz ve Umman'ı da zapt etmiştir. Umman'ın fethi Selçuklularca yapılmış ilk deniz aşırı seferdir.
Daha sonra birkaç kez daha taht için hak talebiyle isyan eden Kavurt Sultan, Melikşah tarafından boğdurulmuştur. Onun yerine geçen oğulları Selçuklulara bağlı kalmışlardır.
Bir ara Gurluların hâkimiyetine giren Kirman Selçuklu Devleti, 1187'de Oğuzlar'dan Dînar tarafından ortadan kaldırılmıştır.
