
Yukarıdaki şekilde iki kutucuğun içindeki sayıların toplamı ok ile gösterilen kutucuğun içine yazılıyor.
Buna göre, a değeri kaçtır?

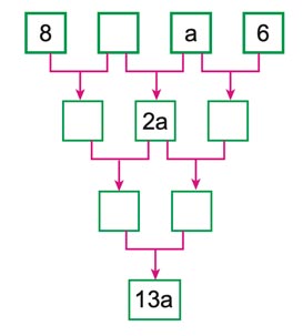
Yukarıdaki şekilde iki kutucuğun içindeki sayıların toplamı ok ile gösterilen kutucuğun içine yazılıyor.
Buna göre, a değeri kaçtır?
WhatsApp İhbar Hattı
+90 (553) 313 94 23